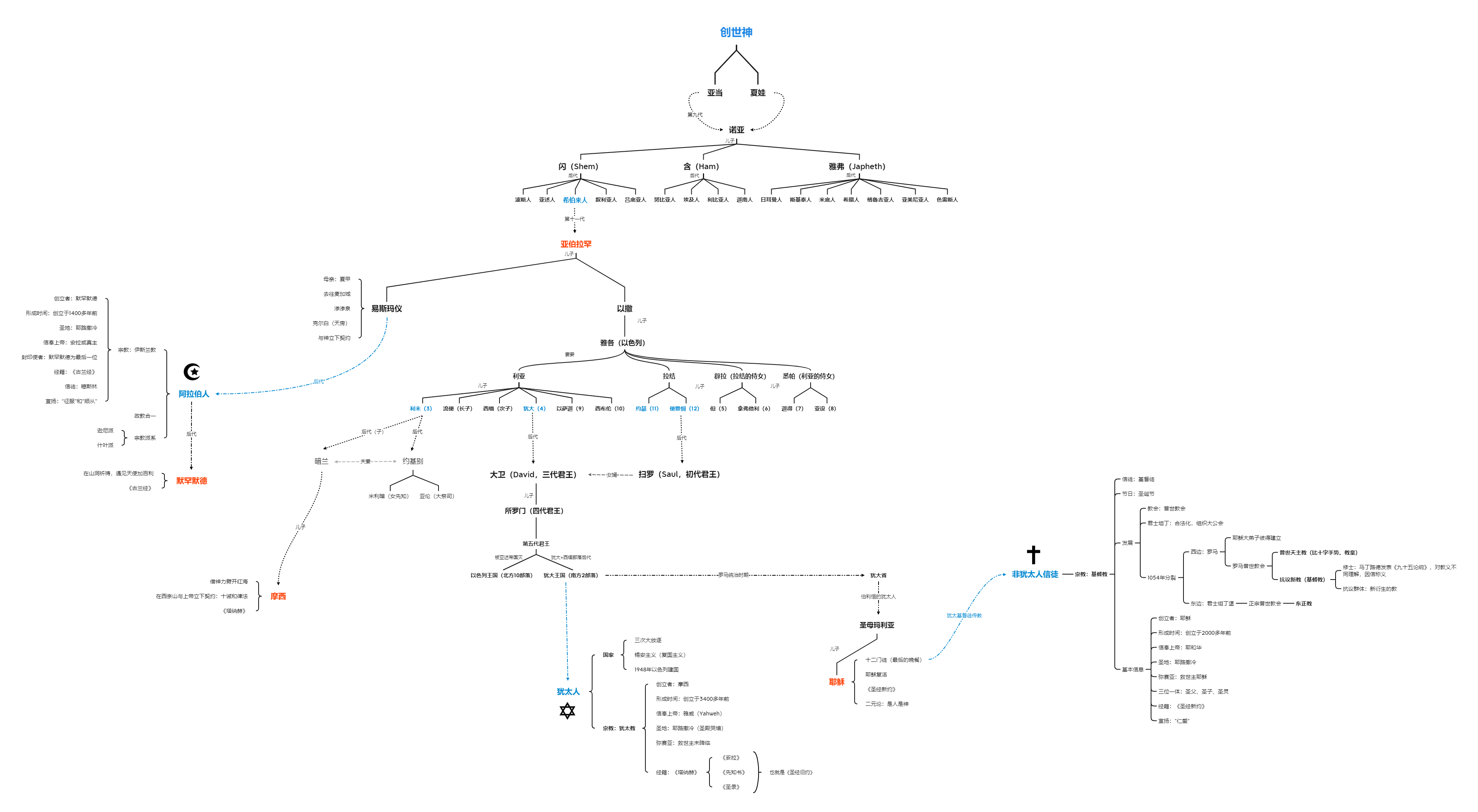
犹太教、基督教、伊斯兰教同属亚伯拉罕系宗教,他们是同一个源头,同一个始祖。
他们都信奉上帝,只是叫法不一样,犹太教里称之“雅威”,基督教称之“耶和华”,伊斯兰教称之“安拉或真主”。
犹太教最为古老,是犹太民族的民族宗教,是基督教和伊斯兰教的本源。

图自:ark.ooo
第一部分:犹太教出现之前,地球是一个完全宗教与信仰自由的星球
在犹太教出现之前,地球是一个完全的宗教自由、信仰自由的蓝色星球。
希腊人相信宙斯「众神之首、雷霆之神」、赫拉「天后、婚姻和生育女神」、赫斯提亚「炉灶和家庭女神」、波塞冬「海神」......
印度人相信梵天「创造神」、湿婆「破坏之神」、毗湿奴「变化之神」.....
埃及人相信阿图姆「太阳神」、托特「智慧之神」、玛特「真理与正义女神」、阿努比斯「死神」......
这些原始信仰基本相安无事,宗教最早的本源就是科学尚不能解释的自然现象以及古人淳朴的世界观、人生观。
那时候的宗教自由是因为宇宙有多少神,谁都说不清楚,谁都可以「创造」一个自己想象的神。
我爱吃拉面,所以我就信奉拉面神;
你爱吃烩面,你也可以信仰烩面神;
但是,宗教自由的地球传统被犹太人改变了。
约公元前2150年,住在两河流域「今天的伊拉克」的犹太人的族长亚伯拉罕一觉起来,对自己的族人说:
我昨天见到了真的神,他是耶和华,他是整个宇宙中唯一的神,除了他,所有的神都是假的。
这句话是犹太教的开始,注定了犹太人几千年的颠沛流离,也让整个世界陷入了战乱和纷争。
因为你说你相信的耶和华是宇宙中唯一的神,就是说别人的神都是假的?
是可忍,孰不可忍!
印度人信他的湿婆,他也没说不让我相信拉面神,就你脸大,就你信的是真的?凭啥?
亚伯拉罕还没说完,当时两河流域正在经历饥荒,上帝告诉他:
你们去迦南去吧,那里水草丰美,物产丰富,是我赐予你们的地方,这里是你们的应许之地。
迦南就是今天的巴勒斯坦地区,所以今天犹太人说了,耶路撒冷是他们的...
为啥,上帝说了是他们的,能不是吗?
亚伯拉罕还是眼光短浅,今天的犹太人应该说:
当时上帝对亚伯拉罕说地球都是我们的,就是亚伯拉罕听错了.....
于是,亚伯拉罕带着全族人来到了迦南地区,注意,亚伯拉罕是犹太教中的第一位可以与神沟通的「先知」,这个「先知」,无论是在基督教中,还是在伊斯兰教中,都是被承认的。
可是100年后,迦南地区又出现了饥荒,为啥老出现饥荒呢,因为犹太人是游牧民族,他们不懂得农耕,在整个犹太历史上,他们都没有种过地.....都是靠天「上帝」吃饭。
于是犹太人又开始了集体大迁移,在亚伯拉罕的孙子雅各的带领下,到了埃及。
刚开始的时候,埃及人还是很欢迎犹太人的,但是慢慢的就不爽了,因为犹太人说耶和华是唯一的神,你们的神都是假的。
埃及人很生气,我信我的太阳神,你信你的上帝,你凭啥说我的神是假的?
而最终两边闹翻是因为希克索斯人「其实是北部的埃及人」入侵埃及,犹太人开始了第二次作死,他们站队了希克索斯人,并为他们提供了帮助。
但是最后,埃及人赶跑了希克索斯人,那么结果你就想到了,埃及人很快就和犹太人开始算账了,你好大的胆子!
于是,犹太人在埃及成为了最卑贱、最没有地位的奴仆,被各种剥削。
400年之后,犹太人的第二位「先知」摩西出现了,约在公元前1520年,摩西带领犹太人逃出了埃及,又回到了迦南,终于让犹太人摆脱了被奴役的命运。
而摩西在带领犹太人出逃的过程中,有各种传说,比如面对埃及的追兵,在神的帮助下,摩西让红海的水分开,让犹太人顺利的渡过河流。
第二部分:摩西与上帝的沟通,犹太教确定,犹太人的悲惨故事开始了;波斯(伊朗)对犹太人(以色列)恩重如山!
而对整个犹太族和世界影响最大的,是渡过红海后,摩西说你们等会,上帝找我有事。
于是,摩西和上帝进行了沟通,将上帝的话记了下来,这个对西方世界影响巨大,被称为「十诫」,这「十诫」奠定了犹太教的真正基础框架。
「十诫」是犹太教的核心,也就是「旧约」,里面核心谈了几点:
1、上帝是独一无二的真神;
2、律法是上帝和摩西沟通的,不可更改;
3、上帝终将派遣一位弥赛亚来复兴犹太国;
4、人死后会复活,末日审判终将到来,做好事的上天堂,做坏事的下地狱;
也就是在这个时候,犹太教的纲领旧约正式确立与巩固了下来。
这个犹太教咋说呢?
首先犹太教是非常封闭和保守的,一般只有犹太人能够入犹太教,不允许非犹太血统的人进入他们的宗教。
这是个比较作死的行为,因为只有他们是「上帝子民」,他们的土地是「应许之地」。
犹太教不仅无法世俗化,而且无法扩充队伍,你如果问为啥欧洲那么多人歧视犹太人?
拜托!是谁先歧视谁的?
犹太教的唯一优势,就是整个组织有统一的信仰,产生了相当长期的凝聚力,在随后2000多年的历史上,这个民族都没有最终消失。
但也没好到哪里去,反正被各个民族不待见。
回到了迦南地区后,犹太人之后的历史也是一波三折,一直到公元前1040年,大卫统一了犹太各部族,建立了真正的犹太王国,并在所罗门王时代在耶路撒冷建立了圣殿。
但是犹太人的王国三世即亡,在所罗门王之后就陷入了分裂与战争,公元前721年,犹太被亚述所征服,成为了亚述的附属国。
而到了公元前586年,犹太王国彻底被新巴比伦国王尼布甲尼撒二世所征服,巴比伦捣毁了耶路撒冷的圣殿,将所有的犹太人放逐到了巴比伦,这就是历史上的「巴比伦之囚」。
不过,40年后,犹太人的转机到了,波斯王国灭掉了巴比伦,波斯人对犹太人非常好,允许他们回到迦南并重建自己的王国和圣殿.....
可以说,犹太人在自己3000多年的历史上,因为他们先歧视别人,也被全球各民族歧视,唯一对他们好的民族就是波斯,不仅对他们好,简直可以说恩重如山!
波斯是谁?
今天的伊朗!
那犹太人是怎么回馈他们的恩人的呢?
今天刺杀伊朗的科学家,明天轰炸伊朗的军事目标,后天说要灭了伊朗.....
这就是很多精犹说的犹太人爱憎分明、知恩图报;
又过了200年,马其顿王国的亚历山大大帝消灭了波斯,犹太人又被希腊人所统治;
接着是公元63年,罗马攻陷耶路撒冷,犹太人成为罗马的臣民......
后面的故事我前面章节讲过了,犹太人反叛罗马,根据罗马史书记载大肆屠杀平民,最终被罗马皇帝剿灭,这次罗马勃然大怒,放逐了整个犹太民族。
从此之后,犹太人开始了2000年的流浪生活.....
第三部分:耶稣,犹太教的叛徒!
犹太人的故事就到了这里,接着是我们的重要人物登场,耶稣。
耶稣,是一个犹太人。
公元元年左右,耶稣在巴勒斯坦地区传教,根据圣经的说法,童贞女马利亚受圣灵感孕,在伯利恒生下耶稣。
所以耶稣就是上帝之子。
耶稣的这个说法让犹太教勃然大怒,因为根据犹太教的记录,旧约是上帝与人类的契约,上帝耶和华是世间唯一的神。
你耶稣是从哪里跑出来的,你说你是上帝的儿子就是上帝的儿子?
而且,我们说了,犹太教是个封闭的宗教,是不让外人加入的,这耶稣还去传教?
所以,在犹太教的眼中,耶稣就是妥妥的叛徒。
而耶稣的这个说法,自己是上帝之子,更是让罗马帝国勃然大怒,你这不是妥妥的挑衅皇帝的权威吗?
于是,耶稣被犹太教和罗马政权所夹击,而由于犹大的出卖,当时正是如日中天的罗马很快把耶稣给抓住了,并钉死在十字架上。
当然,根据圣经的说法,耶稣时候还复活了啥的在这里就不说了。
而在耶稣死后,耶稣的弟子保罗,将耶稣的话记录了下来,作为上帝的意志,这个就叫做「新约」,就是上帝和人类的新约定。
很快的,以「新约」为中心,基督教就发展了起来。
作为犹太教的2.0版本,基督教保留了末日审判等,但在犹太教的基础上有很多创新:
1. 他们也信仰耶和华,但是认为耶和华是三位一体的,就是圣父、圣子、圣灵;
2. 人是有原罪的,需要耶和华救赎;
3. 耶稣被钉死在十字架上,是因为他代替人类进行了赎罪;
4. 人类信上帝就可以得到救赎,只要相信了上帝,人就是平等的;
最后一点和犹太教有明显的不同,让基督教不局限于犹太人而可以在世界各地进行传播。
而信上帝人人平等,更是让底层人民特别欢迎。
当然,欧洲人很不要脸,所谓人人平等没问题,但首先要是人,而是不是人,都是欧洲人说了算。
是人人平等,但是黑人不是人,印第安人也不是人,澳洲土人也不是人!
看到基督教这么搞,犹太教气得吐血,因为只有他们才可以信上帝,他们才是上帝子民啊,现在上帝居然成了庇护所有人的上帝!
于是,基督教一方面被罗马当局压迫,一方面被犹太教压迫。
但是,对罗马当局真正产生威胁的是基督教,而不是犹太教,因为犹太教太封闭了,就那么些犹太人。
但是到了公元306年,历史发生了戏剧性的转变,此时的罗马帝国危机四伏,特别是北方的蛮族不断的威胁罗马的安全,而罗马皇帝也看到,一神教对于安抚人心,维护统治的确能发挥强大作用。
于是,君士坦丁大帝做了一个改变世界的决定,皈依基督教。
基督教一下子从被迫害的地位上升到了罗马的国教,形势即刻逆转!
好了,基督教成为了罗马的国教,此时,他们最大的威胁是谁?
犹太教!同行是冤家!
很简单,我们说了,宗教不仅能维护政权,还能挣钱,比如说原来中世纪教廷动不动就发布赎罪券挣得盆满钵满,这个时候,犹太教跑出来,说他们那个新约是盗版的,根本就不是上帝说的,是他们杜撰的。
那罗马教廷还能挣到钱不?
对基督教挑战最大的就是犹太教,因为直接威胁了基督教的合法性!
于是乎,现在这个局面大家也知道,基督教不仅仅能够快速扩张,到了后期整个欧洲都是基督教的信徒,人多势众,而且有各王权的保驾护航,犹太教根本干不过他,而基督教的敌人必然是犹太教,因为要争夺上帝与人类契约的正溯!
所以,这就是犹太教为啥2000多年一直被迫害的根源之一。
当然,还有一个原因我们说了,基督教不让放高利贷,这恰巧是犹太人擅长的,犹太人放了高利贷,国王还不起,犹太人就想控制税收!
于是,无论是黑死病还是战争,中世纪欧洲的一切灾难,几乎都是他们最后做了背锅侠!
第四部分:基督教终于成了国教,开始把犹太人往死里整。
好了,我们接下来说,普及几个基督教的常识。
基督教成为罗马的国教的时候,罗马已经是日薄西山,终于在4世纪末,分裂成了以罗马为中心的西罗马帝国,和以君士坦丁堡为中心的东罗马帝国。
于是,基督教就分裂了。
一边是西罗马帝国的天主教,一边是东罗马帝国的东正教,在1054年,两边的教皇相互开除教籍,最终分道扬镳。
而在现在天主教的中心依然在罗马,而东正教的中心在....莫斯科。
东罗马帝国灭亡后,莫斯科大公伊凡三世迎娶了东罗马末代公主索菲亚,他的目的是要名正言顺的接过东罗马和东正教的政治遗产及意识形态衣钵。后来,莫斯科公国强势崛起,发展成为俄罗斯帝国。而东正教又有了强势的依靠,俄罗斯帝国使东正教势力再次强大。
而欧洲在处于神权的基督教和世俗王权的统治之下,渡过了近1000年的黑暗中世纪,最终基督教的契机是在黑死病席卷西欧,干掉了1/3的人口,在残酷的灾难面前,欧洲人越来越不相信基督教了。
我信你个锤子,人生就是要及时行乐,我要泡妞去了......
终于,在16世纪,欧洲出现了宗教改革,这次宗教改革,彻底为欧洲走上殖民化全球的历史铺平了道路。
新教在事实上剥夺了教会对上帝旨意的解释权!
为什么原来教会可以剥削欧洲,是因为上帝说了啥,上帝有啥旨意,都是教会说了算,但是现在新教的中心思想是人人皆祭司,人人有召唤。
现在你不需要经过教会的同意了,因为每个人都可以和上帝沟通,上帝旨意的解释权不再属于教会而属于你自己。
你可以正大光明的告诉别人:我今天就逃课了,怎么了?我已经和上帝沟通过了,我这样做是神的旨意。
新教反对教廷的专横、腐败和繁文缛节、形式主义。他们主张简单、实在、上帝面前人人平等的信徒生活。
新教时代,人类史上才真正出现了职业这个概念。当时的职业含有召唤、神召、呼唤、呼叫的意思,意即上帝在天上呼唤你、命令你该有何种行为。
在新教的理解中,职业就是一件被冥冥之中的神所召唤、所使唤、所命令、所安排的任务,而完成这个任务,既是每个个体天赋的职责和义务,也是感谢神的恩召的举动。
这就是基督教划时代的一笔,从此以后,欧洲人个个都能自己和上帝沟通,他们开始了疯狂的犯罪。
他们贩毒,他们抢劫,他们放火;
干掉了几千万印第安人和近一亿黑人,欧洲成为了世界的中心。
欧洲的基督徒们很开心,我们这样做,都是为了上帝,为了爱和正义哦!
是上帝让我们这样做的!上帝的旨意,能有错吗?
犹太人你们给我闭嘴,我们才是上帝子民,你们靠边站!
第五部分:伊斯兰教,与犹太教同宗同源,一个祖先,都是亚伯拉罕的后人......
好了,我们倒回来看历史,伊斯兰教是咋回事。
我们说了,亚伯拉罕是人类第一个和上帝沟通的「先知」,亚伯拉罕有一个儿子叫以撒,是犹太人的祖先。
亚伯拉罕还有一个儿子叫以实玛利,是阿拉伯人的祖先!
啊啊啊啊啊啊啊!
犹太人和阿拉伯人,根本上就是同宗同源的!!!
世界上有很多真理,有一条我特别认可:同行是冤家!
阿拉伯人,本来也是多神论的民族,但是到了6世纪末到7世纪初,同样是由于内忧外患,阿拉伯开始向一神教转化;
而就是在这个时候,对全球历史改变最大的人物其中之一穆罕默德出现了。
我们都知道,阿拉伯世界曾经长期作为东西方贸易的枢纽,中国丝绸、茶叶、瓷器的二道贩子而富甲一方,但是此时的阿拉伯世界四分五裂,东西方的贸易被波斯所垄断。
而穆罕默德改变了整个阿拉伯世界。
穆罕默德自称,当他在麦加城郊希拉山的山洞潜修冥想时,真主派天使吉卜利勒向他传达启示使之受命为圣。
此后,他宣称接受了真主给予的使命,便开始了历时23年的传播伊斯兰教的活动。
起初在麦加秘密传教,一些至亲密友成为最早的信奉者。
612年,穆罕默德转为公开向麦加群众传教。穆罕默德在早期的宣教中,告诫人们放弃多神信仰和偶像崇拜,宣称真主是宇宙万物的创造者,是唯一的主宰,要求人们信奉独一无二的真主;
可以说,穆罕默德是吸取了犹太教和基督教的诸多元素并重新整理与创造了伊斯兰教。
宣讲末日审判和死后复活的观念,警告多神教徒如不归顺真主,将在末日审判时遭到惩罚,堕入火狱,归顺真主者将在后世得到奖赏,进入天园。
他还提出凡穆斯林不分氏族部落,皆为兄弟,应联合起来,消除仇杀,并提出禁止高利贷盘剥,行善施舍赈济贫弱孤寡和善待、释放奴隶等一系列社会改革的主张,受到广大下层群众的拥护,很快的,整个阿拉伯半岛都归于伊斯兰教的麾下。
当然,还有很重要的一点,就是穆罕默德明确表示,自己是以实玛利的后裔!
在正本典故中,伊斯兰教认为,穆罕默德是真主「即上帝、耶和华」的最后一位封印使者「基督教称耶稣为上帝的儿子」,「古兰经」是真主通过穆罕默德宣示给人类的最后一部最完整的经典。
终于,在伊斯兰教的加持下,穆罕默德最终统一了阿拉伯半岛,为阿拉伯的500年崛起奠定了基础。
而后面就是我们所熟悉的,为了争夺东西方商业枢纽,基督教与伊斯兰教混战了数百年,规模最大的是1096年到1291年,由教皇乌尔班二世发起,持续9次的十字军东征,但因为伊斯兰教掌控了主要的贸易线,最终让基督教铩羽而归。
一直到16世纪后基督教进行了宗教改革之后,开启了全球掠夺时代。
我们对比一下,伊斯兰教对比犹太教、基督教有什么不同?
犹太教是一神教的本源,认为不断的有先知和上帝进行沟通,摩西所颁布的十诫是上帝和人类的最终契约,他们不承认有耶稣这么个上帝之子;
基督教认为耶稣是上帝之子,彼得整理的耶稣笔记是上帝和人类沟通的最后契约,而这些,犹太教是不认可的;
伊斯兰教也称亚伯拉罕、摩西、耶稣为先知,但他们认为默罕默德是最后一位先知,他的言行代表了真主「上帝」和人类的最后沟通与契约;
最后要提的一点,是伊斯兰教最后也出现了分裂,最终形成了倭马亚系的逊尼派和哈希姆系的什叶派,这两派也在1000多年的历史中斗得你死我活。
到今天,逊尼派的代表是沙特、埃及;
什叶派的代表是伊朗,伊拉克;
好了,以上,就是三大宗教的全部历史渊源.......
第六部分:血战2000年,最后鹿死谁手?
在历史长河中,三大宗教对于某个地区某些民族来说,的确起到了凝聚人心,加强团结的作用,但为什么在三大宗教中基督教目前势力最为强大?
我认为,首先,基督教一开始就是政教分离,为最终的新教创立奠定了基础,也为后续的不断世俗化进行了铺垫;
而新教的创立,标志着基督教有反思与创新的机会,这是其它两大教派所不具备的优势;
或者直接点说,在三大教派中,只有对于基督教来说,上帝彻底沦为了他们的背锅侠!
让欧洲人不再受任何道德和所谓信仰的约束,可以放开手脚,干尽天下坏事。
而三大教派中,犹太教是最为狭隘与封闭的,导致受众非常有限,且教规在公元前1500年前确认就没有更新,已经脱离了时代的要求,这也是犹太教被爆锤了3000年的重要原因。
切,犹太教一直是非不分.....
但是未来,依然有很多变数;
伊斯兰教的优势在于快速扩张,人口基数大,尤其早已突破了中东,在整个欧洲地区蓬勃发展;
而犹太教的劣势也是他们的优势,作为一个古老的民族最终传承了下来,也保持了自己的一致性,到今天终于有了个好儿子美国,全面控制了美国的媒体与金融,获得了美国的全面支持。
也正是因为这一点,犹太教的世仇一直都是基督教,结果现在和基督教基本上成了一伙,和正经同宗同源的伊斯兰教进行血战。
历史上,真正对两教进行不断围剿的,却正是基督教......
在大国博弈中,美国不可避免的走向衰落,最终作为寄生性的国家,犹太教极有可能在中东被痛打,重复几千年的历史。
三大教派2000年血战,最后鹿死谁手,还犹未可知......
整理自:@坏土豆